Zusatzscheinwerfer, einfach anbringen und losfahren, oder? Von wegen, nicht nur in Deutschland ist alles geregelt, es gibt auch die EU Richtlinie ECE R122. Da die Aussagen auf unterschiedlichen Webseiten und sogar technische Dokumentationen ^Von Lampenhersteller Fehler enthalten habe ich mir die ECE R122 gegönnt. Technische Behörden Millimeterpapier Sprache vom feinsten. Egal, jetzt weis ich was ich wie drandengeln darf und kann die Nacht zum Tag machen.
Insgesamt habe ich 7 Zusatzscheinwerfer angebracht
Zusatz Fernlicht: 2x LED LED 5″ Cube Light Fernscheinwerfer 140° ECE
Technische Daten
Eingangsspannung 10-30V
Lichtquelle 9x OSRAM P8 & 8x OSRAM 3030 LED Chips
Leistungsaufnahme 38W
Lichtstreuung Kombinationslicht 140° | zentraler Mittelteil 8°
Stromaufnahme 12V: 4.17A | 24V: 2.05A
Anschluss Deutsch-Stecker
Homologation: ECE 112R, 10R (Homologiert als Fernlicht)
Referenzzahl 30.
Info: Die Summe der Referenzzahlen der gleichzeitig leuchtenden Fernlichter darf 100 nicht überschreiten. die Hauptscheinwerfer haben jeweils 20, also 20 + 20 +30 + 30 = 100. An meinem Fahrzeug dürfen im Fernlichtmodus maximal 4 Lichtquellen leuchten.
Arbeitsleuchte Vorne: 1 x Hella Black Magic Light Bar 50″

In der Mitte unter dem vorderen Dachträger montiert, fällt ausgeschaltet kaum auf.
Technische Daten
Eingangsspannung 10-30V
Lichtquelle 54 LED
Leistungsaufnahme 270 W
Lichtstreuung: Spot (off-road only)
Stromaufnahme (Rechnerisch) 24V: 11,25A
Anschluss Deutsch-Stecker
Homologation: ECE R10 – Kein Einsatz im Bereich der StVO (For off-road vehicles)
4 Arbeitsleuchten Hella Black Magic LED Cube 3,2˝
Ein Set Flutlichter am Dach Hinten sowie jeweils einer Links und Rechts vorne angebracht, nach Hinten leuchtend.
Betriebsspannung 10 – 30 V
Stromaufnahme 1,6 A (24 V)
Leistungsaufnahme 40 W (3,2˝)
Lichtfunktion Flutlicht
Lichtquelle LED
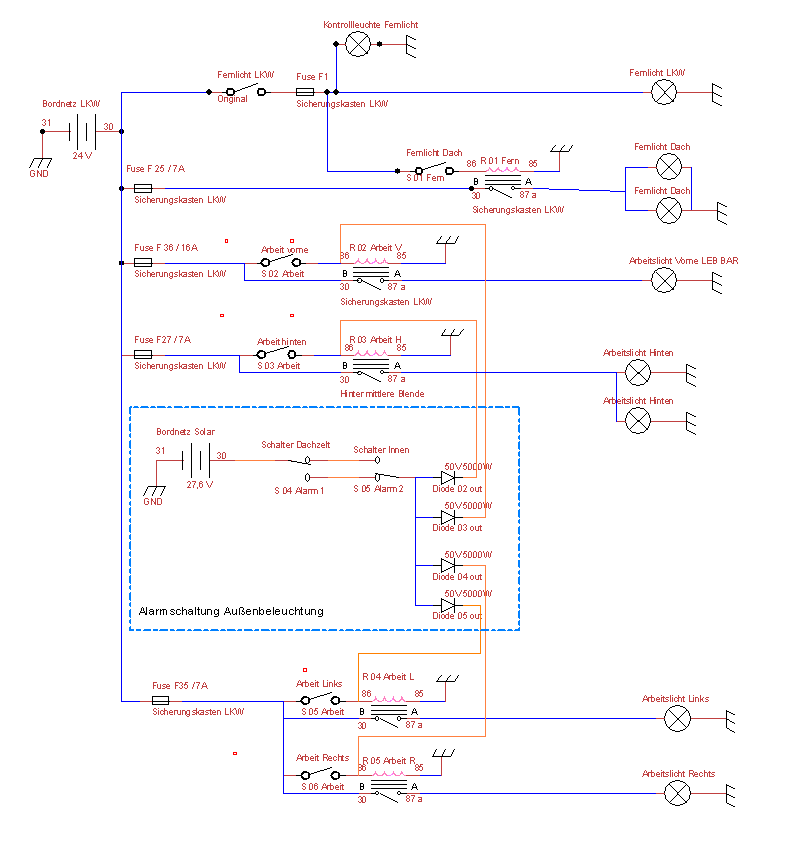
Die Gruppe der 5 Arbeitsleuchten kann ich aus dem Dachzelt und aus dem Innenraum heraus mit jeweils einem Schalter gleichzeitig Ein- oder Ausschalten. So kann ich in “unübersichtlichen” Situationen das weiträumige Umfeld um den Wagen mit einem Klick beleuchten. Wir sehen alles, die draußen nichts mehr ;-).
Damit ich – oder spätere Besitzer – aus dem Kabelsalat noch schlau werden, sind selbstverständlich alle Kabel, Relais, Sicherungen etc. beschriftet und im Elektroplan eingezeichnet.




Natürlich war ich sehr neugierig wie Hell es denn so wird und – auch wenn das Handy die Realität nicht wiedergibt – möchte ich euch die Bilder nicht vorenthalten.







Hier noch -für die Interessierten- der Schaltplan wie ich die Zusatzleuchten verkabelt habe.

So, das war´s … hier mache ich nun das Licht aus und gehe schlafen.
N8 Phil



